- 阿达格拉西布(Adagrasib/Krazati)
【适应症】
阿达格拉西布适用于治疗成年KRAS患者G12C突变的局部晚期或转移性非小细胞肺癌(非小细胞肺癌)的成年患者,根据FDA批准的测试确定,这些患者之前至少接受过一次全身治疗。
【作用机制】
阿达格拉西布可通过抑制KRASG12C蛋白来治疗癌症。阿达格拉西布与其他靶向药物相比具有独特的作用机理,可显著降低癌细胞的生长和扩展。在KRASG12C阳性非小细胞肺癌,大肠癌和其他实体瘤患者中,以可接受的安全性证明了令人鼓舞的临床活性。阿达格拉西布具有强力的抑制效应,在细胞内的IC50约为5nM,而且它对KRASG12C突变体的特异性是野生型KRAS的1000倍以上。阿达格拉西布还具有良好的药代动力学特性,半衰期长达24小时,可以分布到多种组织中,而且能够穿过血脑屏障,有着很强的抗肿瘤活性。
【副作用】
最常见的不良反应是恶心,腹泻,呕吐,疲劳和ALT升高。
【用法用量】
一、患者选择
根据血浆或肿瘤标本中KRAS G12C突变的存在,选择使用Krazati治疗局部晚期或转移性NSCLC的患者。如果在血浆标本中没有检测到突变,则检测肿瘤组织。
二、 推荐剂量
Krazati的推荐剂量为600mg,每日两次口服,直至疾病恶化或出现不可接受的毒性。随餐或不随餐,每天在同一时间服用Krazati。整片吞下。不要咀嚼、压碎或分裂药片。如果服用Krazati后出现呕吐,不要再服用额外剂量。在下一个预定时间恢复给药。如果无意中遗漏了某个剂量,且从预期给药时间算起已过去4小时以上,则应跳过该剂量。在下一个预定时间恢复给药。
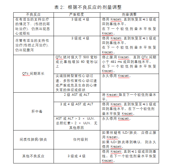
三、 不良反应的剂量调整
表1列出了不良反应的推荐剂量减少量。如果出现不良反应,最多允许减少两次剂量。无法耐受每日一次600mg的患者应永久停用Krazati。

不良反应的推荐剂量调整见表2。

参考资料:FDA、CFDA、EMSO、康必行










